Abrainman Telecommunications Corporation

Empowering the journey from a CSPs to a Digital Service Provider.

Overview

Communications Service Providers (CSPs) are under tremendous pressure to increase efficiency of service delivery and service assurance processes, identify opportunities to reduce revenue leakages, improve the lead to cash cycle time, etc. For all this to happen, CSPs need to improve their processes that can help them leapfrog into the connected future.

Process Consulting entails – 

  • End-to-end visibility of SLAs and KPIs
  • Measurement system to monitor and measure KPI/SLA
  • Study of the information technology architecture
  • Evaluate network technology

Abrainman Telecommunication process consulting team has vast experience in similar assignment across the globe and have brought in standardization across business processes thus helping Telecom operators in their operations.

Abrainman Telecommunication is one of the pioneers in process consulting. With vendor agnostic approach, coupled with strong partner eco-system, we address the needs of our customers across various geographies.

Our strong team of technical consultants with combination of skills in various spheres of processes has been the key enabler for clients to choose Abrainman Telecommunication as their strategic partner.

Key Service Offerings

Abrainman Telecommunication’s Process Consulting practice applies industry best practices, leverages proven framework, re-use processes and executes best-in class tools.

We engage with our customers across functions that include – 

  • Service Delivery & Service Assurance
  • Information Technology architecture (System & Platforms)
  • Network Technologies
  • Procurement

Abrainman Telecommunication covers People, Process, System and Technology aspects, aligning to your business objective and outcomes.

Abrainman Telecommunication’ strategy on Process Consulting focuses on achieving excellence and measuring benefits that ensure desired outcomes.

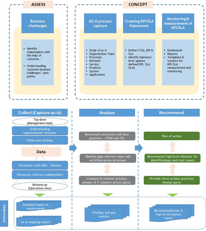
The above image typically depicts our two-pronged solution approach during our customer engagements. In the first phase, we work towards gaining better understanding of customer requirement, and in the second phase we just implement.

Our CARE Model

 

Collect Phase

Abrainman Telecommunication process team will conduct workshops with key stakeholders across business and customer process team to understand the requirements. These requirements will be considered while enhancing the As-Is processes defined by client’s team and to design processes.
Abrainman Telecommunication team studies all the operational dashboards along with performance report to baseline the As-Is process performance.

Analysis Phase

When it comes to analysis, the output of capture phase will be used as input to study the different aspects of the process like scalability, reusability and flexibility by considering judicial and legal compliances.
Abrainman Telecommunication team would do a qualitative as well as quantitative assessment of the process to identify improvement areas and come up with recommendations. The process would be analyzed quantitatively based on the performance metrics like KPI / SLA / OLAs data, process performance dashboards. This would provide visibility of performance improvement areas, process delays and bottlenecks, complexity of operational model, if any.

Recommend Phase

With respect to the recommendations, a low level solution map is created based on which To-Be process will be modeled. The detail benefit calculation is performed on each of the recommendation suggested.
Abrainman Telecommunication consultants would engage with customers to conclude recommendations on improvement areas. Prioritization of the improvement recommendation would be provided based on their impact to the customer – both from short term and long term business objectives. Recommendation is evaluated with the customer SMEs by carrying out Live Run observation. A detailed change management document is prepared to capture the changes in the process.

Value Proposition

  • Improved CSAT
  • Improved “First Time Right” rate
  • Improved product quality
  • Aligned output with customer requirements

Cost Transformation

Contact Us